In a former blog post I discussed the complex series of polyploid hybridizations that led to modern wheat cultivars (Complex hybridizations in wheat). A recent paper has discussed the even more complex series of polyploid hybridizations involved in the genus Hordeum, which includes cultivated barley:
Jonathan Brassac and Frank R. Blattner (2015) Species-level phylogeny and polyploid relationships in Hordeum (Poaceae) inferred by next-generation sequencing and in silico cloning of multiple nuclear loci. Systematic Biology 64: 792-808.
The authors note:
With nearly half of the species being polyploids (tetra- and hexaploids), including allo- and autopolyploids, the genus Hordeum is a good model to study speciation through polyploidization ... Studies on polyploid taxa are generally impeded by the complex evolution of these organisms, involving recurrent formation, gene loss or retention, and homoeologous recombination ... [However,] Chloroplast DNA is usually maternally inherited in angiosperms, [and thus] can be used to identify the direction of hybrid speciation in polyploids, that is, to determine maternal parents.
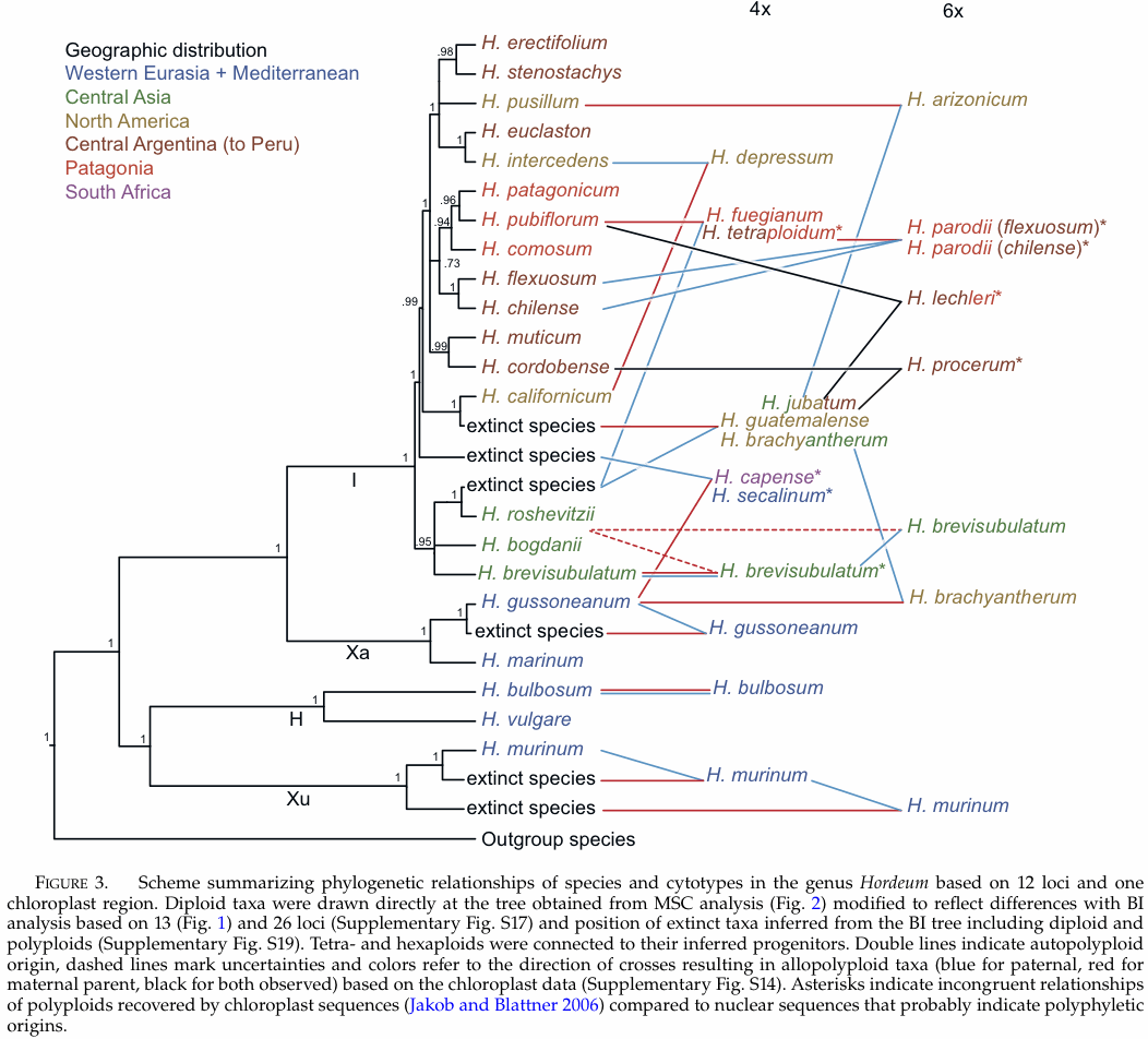
Here we present an analysis that is based on 12 nuclear loci, distributed on six of the seven barley chromosomes, and one chloroplast region ... Phylogenetic analyses were conducted on single loci and concatenated data from all loci ... We included 105 individuals representing all 33 species and most subspecies of the genus.
After aligning the sequences from all loci, (i) models of sequence evolution were determined for each locus. Gene trees were calculated for each locus with (ii) the sequences derived from the diploid taxa by Bayesian phylogenetic inference (BI), and (iii) sequences from all diploid plus, consecutively, single polyploid individuals were clustered by neighbor-joining analysis to determine phylogenetic affiliation (phasing) of the homoeologous gene copies found in polyploid taxa. Concatenated sequences from all loci (supermatrices) were used for BI of (iv) diploid and (v) diploid plus phased homoeologs of polyploid taxa. (vi) A MSC-based [multispecies coalescent] analysis was conducted to infer species trees from gene trees for the diploid individuals. (vii) To date nodes within the Hordeum phylogeny a molecular clock approach was conducted together with the MSC. (viii) A BCA [Bayesian concordance analysis] was conducted on the diploid taxa to estimate gene tree incongruences. Finally, (ix) chloroplast matK sequences were analyzed by BI to detect the maternal lineages in allopolyploids.
The results of this analysis were summarized into a scheme where polyploids were integrated in the modified diploid species tree. The MSC topology was modified to take into account the incongruences between the different methods and to integrate the inferred extinct lineages. The polyploid relationships could mostly be identified with confidence. The wide genetic variety found in some species probably indicates multiple origins of such polyploids.
This was obviously a rather complex procedure; and use of a MUL-tree would be simpler for much of the work. The authors ended up drawing a hybridization network manually, as explained in the legend to their figure. (Note that MSC is the multi-species coalescent and BI is bayesian inference.)
The authors do finally note that "It could also be interesting to test the strategy suggested by Marcussen et al. (2015) to evaluate potential network topologies for such a particularly complex polyploid taxon." This would certainly be a more direct way to produce a phylogenetic network for polyploids.
References
Jakob SS, Blattner FR (2006) A chloroplast genealogy of Hordeum (Poaceae): long-term persisting haplotypes, incomplete lineage sorting, regional extinction, and the consequences for phylogenetic inference. Molecular Biology and Evolution 23: 1602-1612.
Marcussen T, Heier L, Brysting AK, Oxelman B, Jakobsen KS (2015) From gene trees to a dated allopolyploid network: insights from the angiosperm genus Viola (Violaceae). Systematic Biology 64: 84-101.


No comments:
Post a Comment